法院首页
法院简介
新闻中心
法院文化
诉讼服务
专题报道
媒体聚焦
司法公开
金法论坛
联系我们
站内搜索:
开庭公告
更多>>
2023年6月25日的本周开庭公…
2023年2月27日的本周开庭公…
2023年2月20日的本周开庭公…
2023年2月13日的本周开庭公…
2023年2月6日的本周开庭公告
2023年1月28日的本周开庭公…
2023年1月16日的本周开庭公…
2022年12月25日的本周开庭…
2023年1月3日的本周开庭公告
2022年5月5日的本周开庭公告
2022年4月25日的本周开庭公…
2022年4月18日的本周开庭公…
2022年4月11日的本周开庭公…
2022年3月28日的本周开庭公…
2022年3月21日的本周开庭公…
2022年3月7日的本周开庭公告
2022年2月28日的本周开庭公…
2022年2月21日的本周开庭公…
2022年2月14日的本周开庭公…
2022年2月7日的本周开庭公告
官方微博
官方微信
法院公告
您现在所在的位置:首页 >> 法院公告
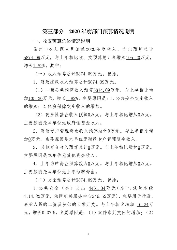
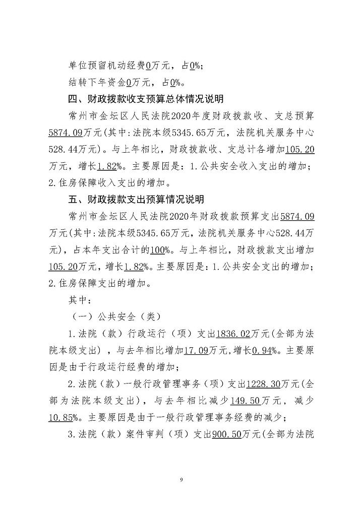
常州市金坛区人民法院2020年部门预算公开说明
发布时间:2020/2/6 15:49:10 浏览次数:4452
[ 返回 ]
常州市金坛区人民法院版权所有,未经协议授权禁止下载使用或建立镜像
备案号:苏ICP备15028681号-1
[
管理中心
]
Copyright © 2014 by jtfy.jsczfy.gov.cn All Rights Reserved.